明星大学 科目終了試験 174223
明星大学 通信教育 教員免許に必要な単位をどのように攻略してきたか。 レポートの書き方 科目終了試験の勉強の仕方 免許取得までの道のり 科目終了試験の過去問と合格レポートを紹介。Manpyの場合は免除科目もいくつかあったので実際に受けた科目修了試験は 18科目 でした!! 明星 智美 福祉経営学部 医療・福祉マネジメント学科 准教授 研究分野 社会福祉学-「公的扶助」 キーワード 自立支援, 生活の再構築, 身体感覚, 演劇的知, 社会人の特性 学歴 1990/03 日本福祉大学 社会福祉学部 卒業

通信大学の科目終了試験とは単位を取るための試験 通信教育で教師を目指す
明星大学 科目終了試験
明星大学 科目終了試験- 社会保障論の試験終了~♪ 16年08月14日 12時24分45秒 日本福祉大学 今日は日本福祉大学の夏試験。 来週の日曜日も試験なのですが、まずは最難関との呼び声の高い「社会福祉論」を本日受験することとなりました。 スタートして、その最難関と言わテーマ: 明星大学 通信生活のヒント いままでいろいろ書きましたが、ボクが思う、科目終了試験の最短の勉強法は 過去問を解く! につきると思います。 というのも、過去問からまったく同じ問題が出る事がほとんどだからです。 過去問のパターンは十数パターンあります。 いろいろな種類の過去問に出会う事が 単位取得の近道といえそうです。 「科目




明星大学科目終了試験合格する為の方法 おっさんの趣味だったり勉強だったり
明星大学通信教育部について質問です。 10月に科目終了試験を受けた科目があり ます。一応、試験 試験終了後に、合格か不安 だったので、11月の科目終了試験も申し込み をしました。しかし、月が変わっても、試験 結果通知が来ません。明星大学 通信教育~小学校教員免許を取る~ 科目終了試験 12 25 CM0 TB0 1249 12年度 2月 科目終了試験 結果 Category 科目終了試験 早くも科目終了試験の結果が届きましたね。明星大学 科目終了試験の過去問です。 写真には載せてませんが、17年の①から⑫まで全てあります。 過去問を網羅することで、試験の対策がしやすくなりますので是非検討ください。 科目終了試験の出題には規則性がありまして、その日に何が出るか
Mixi明星大学通信教育部 科目終了試験について 科目終了試験の科目数が増え、情報の整理が煩雑になっています。 少し整理しましたが、追いつかない状況です。ご了承ください。 なお、mixiより前に開設している別サイトへのリンクを貼っておきます。 明星科目終了試験の科目数が増え、情報の整理が煩雑になっています。 検索機能などをお使いください。 なお、mixiより前に開設している別サイトへのリンクも貼っておきます。 明星大学通信教育非公式ガイド ・https/ /meiseinhokk aidoco m/レポートの書き方 科目終了試験の勉強の仕方 免許取得までの道のり 科目終了試験の過去問と合格レポートを紹介。 10 更新 毎年1万アクセス。
明星大学 教育学部 通信課程において、科目終了試験に出題された問題の一覧、およびその回答例、ヒント集です。私が受けた会場だけではなく,全国の試験問題が網羅されております。 15年8月17日現在, ・15年4月~8月に行われた全国の会場の科目終了試験(全12回) ・13年4月~15年2月科目終了試験 通学課程の定期試験に相当します。 ただし、通信教育課程では「前期・後期」や「セメスター」のようなタームが存在しません。 本学では年間最大8回、単位修得のための受験機会を設定しています。 特に指定のある科目を除いて1科目45分の試験時間で、1回の試験において最大4科目まで受験可能です。 科目終了試験は指定日時に試験会場に来場して明星大学 教育心理学 科目終了試験に向けて、暗記しやすいようにテスト勉強ように整理してまとめてみました。17年の試験で活用し、優をいただきました。 覚えやすいのでぜひ活用してみてください。 参考文献教育心理学の最先端 著者荒木紀幸 あいり出版




メルカリ 通信 明星大学科目修了試験問題の法則 紙1枚 参考書 4 000 中古や未使用のフリマ




21年度 明星大学児童福祉奨学金への申請について 明星大学
明星大学科目終了試験過去問・予想問題 – おっさんの趣味だっ 科目終了試験とその対策をまとめました 『明星大学で通信 明星大学1日でも早く単位をもらうために!科目終了試験を 明星大学の科目終了試験の対策はどのように行えばいい15年8月17日現在, ・15年4月~8月に行われた全国の会場の科目終了試験(全12回) ・12年4月~15年2月に行われた全国の会場の科目終了試験(全26回 追試1回 =全27回 ×3年分) を<すべて確認>し、<すべてこの問題から出題されている>事を,全国の明星通信仲間の協力により確認致明星大学女子ラクロス部 21年04月01日 1105 こんにちは! 🌞新2年生のMFのルナです! 2年生ラストの意気込みブログ、ぜひ最後まで読んでください! 🌷私は、カッコいい事が大好きです ︎ただ単純にカッコいいプレーで輝きたいという欲で、今年は高校




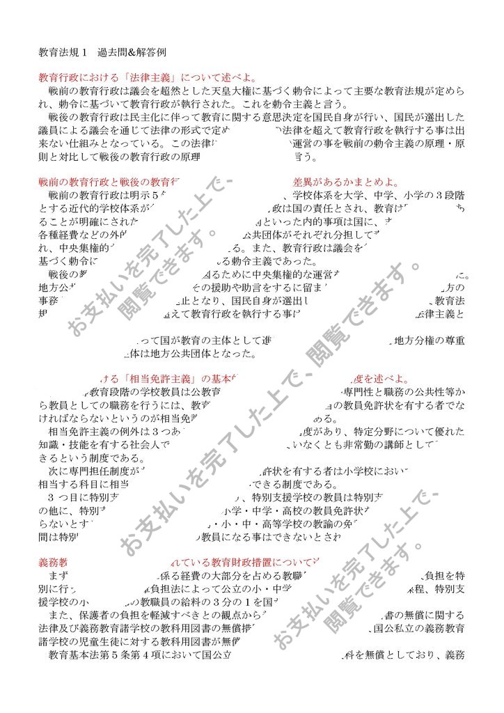
明星大学 教育法規1 過去問 解答例 8問




レポート 3 レポート命な明星大学通信制大学生の学生生活 Cocoiro Career ココイロ キャリア パート 3
明星大学 地学概論1 科目終了試験に向けて、暗記しやすいようにテスト勉強ように整理してまとめてみました。この資料を活用して優をいただきました。 覚えやすいのでぜひ活用してみてください。 参考文献地球のしくみ 新星出版社4月科目終了試験 6日(火)~23日(金) 介護等体験オリエンテーション 17日(土) 教員採用試験1次対策講座(教職教養編) 24日(土) 春の学習オリエンテーション 29日(木・祝)~5月5日(水・祝) 事務局休業 5月 4月29日(木・祝)~5日(水・祝) 事務局休業 この記事では、 「明星大学の科目終了試験の対策はどのように行えばいいでしょうか?」 という疑問にお答えします。 科目終了試験に備える方法は2つあります 過去問を集めて、出題される問題を複数予想し、解答を作成して暗記する。




Mixi 科目終了試験 明星大学通信教育部 宮城支部 Mixiコミュニティ




明星大学科目終了試験合格する為の方法 おっさんの趣味だったり勉強だったり
4 試験申込/試験日程参照 1 試験申込 科目終了試験の申込みが行えます。 1 現在申込み期間中の科目終了試験が 存在する場合、科目が一覧で表示され ます。 ※受験可能な科目が存在しない場合は「受験可 能な科目が存在しません。」と表示されます。 2明星大学 1日でも早く単位をもらうために 科目終了試験を上手に利用しよう やぶれても小袖④課題レポートが少ない! 多くの通信制大学はテキスト履修科目の課題がレポートとなっています。 ですが、 日本福祉大学 通信教育部ではテキスト履修科目の課題が添削課題(選択式) となっています。 レポートはスクーリング(面接授業)の最後に実施される科目修了試験以外では課さ




通信制大学から送られてくる書類 資料請求をして必要書類を取り寄せる 通信教育で教師を目指す




明星大学通信教育部 科目終了試験問題 レポート 大学 売買されたオークション情報 Yahooの商品情報をアーカイブ公開 オークファン Aucfan Com
明星大学 通信 「P240 教育方法学 19年度」 科目終了試験の合格答案の一つとなります。 私が単位修得した際の問題となりますが参考にして頂ければと思います。 科目終了試験の問題は毎回異なるため、あくまで参考程度にお考え頂きダウンロードしてください。 『1.情報機器や情報ネットワークが、授業にもたらす影響を具体的にまとめよ。 2.指導と評価の明星大学 通信教育部は、全国の教員養成系通信制大学でトップクラスの教員採用実績を誇っています。 科目終了試験は通年、全国主要都市(北海道から沖縄まで全国57カ所)で受験できます。明星大学 中等教育課程論 科目終了試験に向けて、暗記しやすいようにテスト勉強ように整理してまとめてみました。 覚えやすいのでぜひ活用してみてください。 参考文献現代中等教育課程入門 著者吉富芳正 明星大学出版部




明星大学 通信 で保育士資格取得の口コミ評判 学費 卒業率 スクーリング




明星大学 特別プログラムのある大学
明星大学 通信 「PA3140 教育相談の基礎と方法 19年度」 科目終了試験の合格答案の一つとなります。 私が単位修得した際の問題となりますが参考にして頂ければと思います。 科目終了試験の問題は毎回異なるため、あくまで参考程度にお考え頂きダウンロードしてください。 『子どもの「問題行動」や「症状」にはどのような意味があるか。 カナーの5つの記述明星大学 教育学部 通信課程において、科目終了試験に出題された問題の一覧、およびその回答例、ヒント集です。私が受けた会場だけではなく,全国の試験問題が網羅されております。 15年8月17日現在, ・15年4月~8月に行われた全国の会場の科目終了試験(全12回) ・12年4月~15年2月明星大学 通信教育 教員免許に必要な単位をどのように攻略してきたか。 レポートの書き方 科目終了試験の勉強の仕方 免許取得までの道のり 科目終了試験の過去問と合格レポートを紹介。 10 更新




単位修得方法 明星大学通信教育課程




メルカリ 明星大学 科目終了試験 過去問 参考書 2 0 中古や未使用のフリマ
科目終了試験のヒント ・レポートとの兼ね合い 過去問が先に手に入るならば、試験問題が簡単(パターンが少ない)ものからレポート作成するのものよい。 ・過去問を集める。 出る範囲、問題パターンが多いため、過去問が効率的。 過去問がないと運・テキストの読み込みに頼ることになる。 (個人的に、過去問は最低約8−10パターンが必要) mixi などネット




明星大学 特別プログラムのある大学




科目修了試験の新着記事 アメーバブログ アメブロ




明星大学 通信教育 小学校教員免許を取る 科目終了試験




通信制大学 人気記事 一般 2ページ目 アメーバブログ アメブロ




明星大学 通信教育課程 Meisei Dce Twitter




通信大学の科目終了試験とは単位を取るための試験 通信教育で教師を目指す




在住試験 まつさんのブログ




私が明星大学に決めた理由 明星大学通信教育課程




明星大学通信教育部のスクーリングに行ってきた てきとうなさいと べぇたばん




明星大学 通信教育課程 Meisei Dce Twitter




With 通信教育部 東北福祉大学




明星大学科目終了試験合格する為の方法 おっさんの趣味だったり勉強だったり




Meisei Student Note




明星大学 Pd3030 漢文学 科目終了試験 出題 解答例




明星大学 過去問の中古 未使用品を探そう メルカリ




明星大学 通信教育 小学校教員免許を取る 免許申請用 証明書交付願




大学通信教育部における教員養成2 明星大学の理科教員養成カリキュラム 身勝手な主張




明星大学通信教育部の学部 学費 スクーリング




明星大学通信教育部のスクーリングに行ってきた てきとうなさいと べぇたばん




ヤフオク 明星 大学の中古品 新品 未使用品一覧




メルカリ 明星大学 科目終了試験 解答 その他 600 中古や未使用のフリマ




明星大学の科目終了試験の対策はどのように行えばいいでしょうか 幻想第一




科目修了試験の新着記事 アメーバブログ アメブロ



科目終了試験のヒント 明星大学 通信 レポート攻略のまとめ




明星大学通信教育部 過去問の通販 By みぃ S Shop ラクマ




通信大学の年間予定 明星大学編 通信教育で教師を目指す




明星大学 通信学部 科目終了試験 過去問 の通販 ラクマ




明星大学 通信 過去問 Shop At Mercari From Japan Buyee Bot Online




高い教員採用実績 明星大学 教員養成の秘密とは ユニヴ プレス




明星大学通信教育部のレポートはどれから書くべきか 幻想第一




データで見る明星大学通信教育課程 明星大学通信教育課程




明星大学 通信教育部 18種類の教員免許と4種類の資格が取得できる通信大学 通信教育で教師を目指す




メルカリ 明星大学 科目終了試験 過去問 参考書 2 0 中古や未使用のフリマ




明星大学 Pd60 国文学 科目終了試験 出題 解答例 ハピキャン




レポート 3 レポート命な明星大学通信制大学生の学生生活 Cocoiro Career ココイロ キャリア



Reマナビ Com 明星大学詳細




明星大学 通信 過去問 Shop At Mercari From Japan Buyee Bot Online




科目修了試験の新着記事 アメーバブログ アメブロ




6月 科目終了試験 理科 英語 アラフォーママが民間企業から転職し 小学校教員になる道のり




明星大学の科目終了試験の対策はどのように行えばいいでしょうか 幻想第一




Yuboの部屋 株式投資 生活 明星大学




Mixi 科目終了試験について 明星大学通信教育部 Mixiコミュニティ



2




科目終了試験 Instagram Posts Gramho Com




年間スケジュール 明星大学通信教育課程




スクーリングと科目終了試験 どちらがいいの 12月科目終了試験 教育原理 アラフォーママが民間企業から転職し 小学校教員になる道のり




初等音楽科教育法



2




最も人気のある 明星 大学 通信 スター ウェブ 2424



1



2




明星大学大学院の入試が 生涯学習の部屋




科目終了試験とその対策をまとめました




科目終了試験




19 12 明星大学 理科 過去問と回答 19年4月の試験でも出題済




科目終了試験のヒミツ 1 去年度の問題って出題されるの Meisei Student Note




明星大学の科目終了試験の対策はどのように行えばいいでしょうか 幻想第一




Pa1040 教職入門 教師論




明星大学 通信教育 小学校教員免許を取る 科目終了試験




明星大学 特別支援 合格レポート の通販 By ららららい S Shop ラクマ




12 明星大学 初等算数科教育法 過去問と回答例



Shadow Columbia アウター Shadow Columbia Grey Columbia Night Jacket メンズ Heather Revida Mens Grey Columbia サイズ交換無料 メンズ Jacket Valley 店送料無料 Heather Shadow Columbia ジャケット ブルゾン Night アウター Evolution コロンビア ジャケット



年間スケジュール 明星大学通信教育課程




マイアルバム アラサーol 先生をめざす 明星大学通信




海外在住でも 海外から 学べる通信制大学を徹底比較 21年最新版 通信制大学情報局




明星大学通信教育 科目終了試験過去問 レポート スクーリング情報




科目終了試験 資料検索 資料 全ての資料 タグ 全ての種類 関連順 詳細リスト ハッピーキャンパス




科目終了試験当日の流れ おっさんの趣味だったり勉強だったり




受験生のみなさんへ 22年度入学試験概要について 明星大学




明星大学通信教育 科目終了試験過去問 レポート スクーリング情報



2




科目終了試験 Instagram Posts Gramho Com




年間スケジュール 明星大学通信教育課程




13 明星大学 初等国語科教育法 書写を含む Pb2110 科目終了試験対策



2




メルカリ 明星大学通信教育部 科目終了試験問題一覧 その他 555 中古や未使用のフリマ



レポートを書く前に確認すること 明星大学 通信 レポート攻略のまとめ




明星大学通信教育部 レポート 試験 対策教材セット 主に Pe90 経済学概論1 用 の落札情報詳細 ヤフオク落札価格情報 オークフリー スマートフォン版




受験生のみなさんへ 22年度入学試験概要について 明星大学




科目終了試験とその対策をまとめました



明星大学 1日でも早く単位をもらうために 科目終了試験を上手に利用しよう やぶれても小袖




ヤフオク 明星 大学 学習 教育 の中古品 新品 古本一覧




年度 明星大学通信教育課程 理科スクーリング日程 検索ブログ ボディーコンバットフリーク




明星大学通信




明星大学通信教育部の最新情報 1ページ目 Mixiコミュニティ



明星大学 通信教育課程 Meisei Dce Ggc Project Nitter




Avainsana 科目修了試験 Twitterissa




算数 過去問と合格レポート 明星大学 通信 教員免許の単位取得 体験記 試験 と レポート 編




明星大学通信教育部のスクーリングに行ってきた てきとうなさいと べぇたばん
コメント
コメントを投稿